关于投资者适当性管理制度你需要知道的3个问题
一、我是哪一类的投资者?专业or普通?
投资者适当性管理制度将投资者进行分类——专业投资者和普通投资者:

专业投资者之外均为普通投资者。
专业投资者和普通投资者可互相转化。
二、投资者适当性管理制度对我的影响有哪些?
1、投资者需要进行认定或测评。
专业投资者需通过证明文件认定;普通投资者均需进行投资者适当性测评。普通投资者通过填写风险承受能力评估问卷后,进行评分及分类。
2、普通投资者的分级和匹配
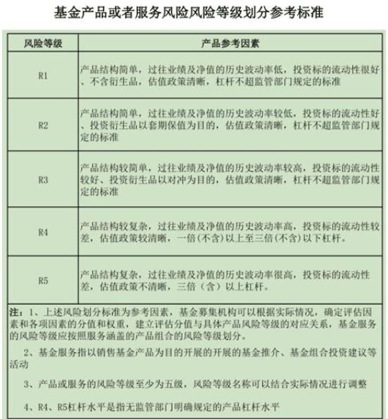
普通投资者分级为C1-C5,所对应的金融产品风险等级分为R1-R5。
1)R1-R5如何划分?
2)普通投资者风险承受能力等级与产品或服务风险等级的匹配标准是什么?
3)投资者适当性的具体匹配方式是什么?
3、专业投资者可购买和接受所有风险等级的产品和服务。
三、我属于哪一类或哪一级别的投资者?
扫一扫测试风险承受能力:

